値上がり続ける再生可能エネルギー発電促進賦課金
2025年度 3.98円/Kwhでえらく上がってきたなといったところから
2026年度は 4.18円とさらなる値上げに。
2025年度、太陽光売電一時的な値上がりとの賦課金単価値上げ。
2026年度の賦課金単価は、再エネの導入状況や卸電力市場価格等を踏まえ、1kWh当たり4.18円となりました
情報源: 再生可能エネルギーのFIT制度・FIP制度における2026年度以降の買取価格等と2026年度の賦課金単価を設定します (METI/経済産業省)
2025年度 3.98円/Kwhでえらく上がってきたなといったところから
2026年度は 4.18円とさらなる値上げに。
2025年度、太陽光売電一時的な値上がりとの賦課金単価値上げ。
2026年度の賦課金単価は、再エネの導入状況や卸電力市場価格等を踏まえ、1kWh当たり4.18円となりました
情報源: 再生可能エネルギーのFIT制度・FIP制度における2026年度以降の買取価格等と2026年度の賦課金単価を設定します (METI/経済産業省)
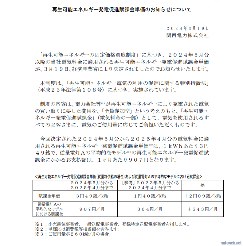
2023年5月から2円ほど安くなり喜んでいた再生可能エネルギー発電促進賦課金が 2024年5月からふたたび3.5円近い金額に戻るようです。 今回決定された2024年5月分から2025年4月分の電気料金に適 用される再生可 … 続きを読む
80円上限だとおもいきや 6月29日 関東エリアの 16:00~17:30が200円/Kwhに 情報源: 今日のJEPX | 次世代新電力のダイレクトパワー 全国 関東以外でも 110円前後が … 続きを読む
5月5日 天候もよく、企業もほとんどが休みの祝日。 3電力会社の使用率に対する太陽光発電の割合が95~100%になっている。 といっても … 続きを読む
再生可能エネルギー発電促進賦課金単価 再生可能エネルギー発電促進賦課金単価のお知らせについて|お知らせ・更新情報|企業情報|関西電力 https://www.kepco.co.jp/corporate/notice/20 … 続きを読む